关于开展第十届全球华语科幻星云奖嘉年华暨2019华语科幻电影庆典的公告
经过组织委员会及运营委员会的努力,由新华网、壹天文化和时光幻象(世界华人科幻协会实体支撑单位)主办的第十届全球华语科幻星云奖嘉年华暨2019华语科幻电影庆典准备就绪,决定于2019年10月25日至27日在中国重庆举行第十届全球华语科幻星云奖颁奖盛典、华人科幻群英会、2019中国科幻高峰论坛和2019华语科幻电影庆典(中国科幻电影进入新时代庆典及华语科幻星云原作价值榜发布)等系列活动。目前,已有208位嘉宾确认参会,组委会将在9月以前,向受邀者发出参会通知。
第十届全球华语科幻星云奖组织委员会
2019年6月25日
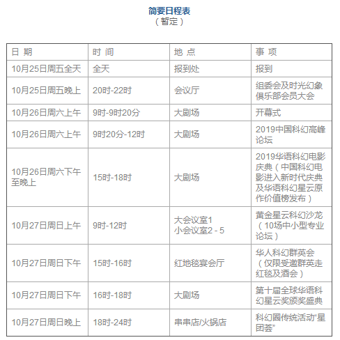
附:一:简要日程表

二:第十届全球华语科幻星云奖嘉年华暨2019华语科幻电影庆典确认参会嘉宾名单:
刘慈欣、王晋康、韩松、何夕、刘兴诗、张之路、吴岩、董仁威、潘海天、吴显奎、苏学军、杨平、郑军、刘维佳、程嘉梓、达世新、陈楸帆、江波、宝树、墨熊、梁清散、张冉、阿缺、谢云宁、拉拉、周敬之、何大江、胡绍晏、陈梓钧、石黑曜、星海一笑、康乃馨、万象峰年、滕野、顾奕、刘洋、灰狐、欧阳乾、郑重、萧星寒、赵垒、刘天一、汪彦中、王元、米泽、索何夫、烟雨江南、赵洋、付强、房泽宇、赖仲达、杨晚晴、郝景芳、凌晨、赵海虹、张静、顾适、顾备、吴霜、王侃瑜、糖匪、段子期、靓灵、彭思萌、王诺诺、E伯爵、简梅梅、徐彦利、范轶伦、陈奕潞、慕明、昼温、柯梦兰、简妮、凌萧飞雪、霞子、苏民、马传思、超侠、紫龙晴川、小高鬼、陆杨、彭绪洛、周敬之、伍剑、艾天华、汪玥含、秦萤亮、谢鑫、姚海军、刘兵、江晓原、李广益、三丰、李兆欣、姜振宇、任冬梅、肖汉、张凡、尹传红、王卫英、钱丹凝、李玉帼、刘明辉、张立红、林天强、崔昕平、冯臻、郭艳、严蓬、西夏、付昌义、刘健、姚利芬、周群、拉兹、高坤、郭伟、姚予疆、甘伟康、陈玲、沙锦飞、陈欣、陈韬、阿贤、赵锋、马国宾、姬少亭、刘敏、张译文、杨枫、雷永青、陈柳岐、何超群、孙悦、说书人、立原透耶、藤井太洋、北星、吟光、杨再华、李轶男、石以、唐风、吴信才、董晶、付胜、喻京川、金霖辉、张笑帆、李殷、徐卫兵、乔飞、叶方仓、韩师征、王越、张鸿艳、柳赋雨、姜滨滨、何涛、杨林、赵人、杨璐、崔书馨、叶子青、吴楚、江良骏、孙光雨、赵玉、晓威、刘汉华、董兴生、刘学智、刘啸、李雷、张欣宇、陈丽萍、冯筱扬、杨震、姜未禾、王明飞、郭国、戴浩然、陈菲、张翼、刘明亮、杨波、董雁、李不撑、邓韵、王贵生、肖婕、葛勇、刘媛、罗洪斌、丁昊、彭嘉慧、赵恩哲、马之恒、范恩正、宋辰、宋代伦、东城白小生、李晓萍、李一、黄孟西等。


