“活的”文献:古典文献学新探
摘要:在中国古代“治书之学”基础上发展而来的古典文献学,是以“治书”方法与技术为核心的工具学科。古典文献学在为其他学科提供可靠文本与资料的同时,还应充分考虑本学科自身的特点与学术追求。古典文献学研究的对象应该是文献本身,而不仅仅是整理文献的方法与技术。文本性、物质性、历史性与社会性是文献最重要的四个性质,古典文献学应该是对文献四方面性质的整体研究。纵向分析文献的历史性,横向揭示文献的社会性,将文献的内部研究与外部研究结合起来,或可尝试建立一种整体的“活的”文献研究。
关键词:“活的”文献 文本性 物质性 历史性 社会性
中国古典文献学是以“治书”方法与技术为核心的工具学科。无论是目录、版本、校勘,还是文字、音韵、训诂,主要处理的是文献“文本”内部的问题。中国古典文献学的学术目标是通过一系列的方法与手段,去除文献“文本”中的“讹误错乱”,从而建立一个唯一的有秩序的权威文本。作为“治书之学”的古典文献学较少关注文献“文本”之外的问题,本文旨在探讨文献所具有的文本性、物质性、历史性与社会性等多重特性,将文献研究的“内”与“外”结合起来,如此,或可尝试建立一种“活的”文献研究。
一、从“治书之学”到“文献”之学
“文献”,像许多学术名词一样,意义不明,含混多变。“文献”一词始见于《论语·八佾》:“夏礼吾能言之,杞不足征也;殷礼吾能言之,宋不足征也。文献不足故也。足,则吾能征之矣。”郑玄解曰:文即文章,献犹贤人。从所指来看,“文献”是指口头资料(贤人)和书面资料(文章),其功能则是“证成古礼”。以“文献”命名的书籍,首推马端临《文献通考》。马氏曰:“凡叙事,则本之经史,而参之以历代会要以及百家传记之书,信而有证者从之,乖异传疑者不录,所谓文也。凡论事,则先取当时臣僚之奏疏,次及近代诸儒之评论,以至名流之燕谈,稗官之纪录,凡一话一言,可以订典故之得失,证史传之是非者,则采而录之,所谓献也。”“文”仍然是书面史料,即文章;“献”指奏疏、评议,仍有贤人之义。当然,马氏也注重从资料的体制上分类,“文”主要是“叙事”,而“献”主要是“论事(议论)”。但无论是《论语》还是《文献通考》,主要关注的还是文献作为证礼、证史的“史料”作用。换言之,古人眼里的“文献”,其实就是今天所说的“史料”。
与古人认为“文献”是证史、证礼的资料相呼应,最初的“文献学”实指史学。“文献学”一词始见于梁启超1920年所撰《清代学术概论》,其文曰:“清代史学极盛于浙,鄞县万斯同最称首出,斯同则宗羲弟子也……以独立成明史稿;论者谓迁、固后一人而已。其后斯同同县有全祖望,亦私淑宗羲,言文献学者宗焉。”梁氏首次提出“文献学”,而所举的文献学大师乃是万斯同、全祖望。万、全二人皆以史学名家,故梁氏所言“文献学”实指史学。其《中国近三百年学术史》的表述更为明确,“明清之交各大师,大率都重视史学——或广义的史学,即文献学。试一阅亭林、梨洲、船山诸家著述目录,便可以看出这种潮流了”。由此可知,梁氏所倡之“文献学”,实是史学或广义的史学。
尽管“文献学”一词出现甚晚,其含义也与今日所谓的“文献学”殊异。然今日文献学所涉之对象与范围,即目录、版本、校勘等“治书之学”,则古已有之。此“治书之学”,古称“校雠”,其源头学界多追溯至汉代刘向校书。其后以“校雠”名其书、篇者,如郑樵《通志·校雠略》、章学诚《校雠通义》、杜定友《校雠新义》(1930)、胡朴安、胡道静《校雠学》(1934)、张舜徽《广校雠略》(1945)、程千帆、徐有富《校雠广义》(1991),皆不专指今日之“校勘”,而是包罗一切“治书之学”。胡氏叔侄《校雠学》言:“校雠学者,治书之学也。自其狭义言之,则比勘篇籍文字同异而求其正,谓之雠校,此刘向《别录》之义也。自其广义言之,则蒐集图书、辨别真伪、考订误谬、厘次部类,暨于装潢保存,举凡一切治书事业,均在校雠学范围之内。”张舜徽亦言:“由此论之,目录、板本、校勘,皆校雠家事也。但举校雠,自足该之。”程千帆则云:“故自郑樵而后,治书之学,统被校雠之名。”程先生所著《校雠广义》,虽以“校雠”名书,而实含目录、版本、校勘、典藏四编。由此可知,今日“文献学”所指的对象与范围,古代实称为“校雠学”。那么,又是何时,“文献学”取代“校雠学”而成为一切“治书之学”的通名呢?
20世纪50年代,王欣夫于复旦大学讲授文献学,提出“文献学的三位一体”,即目录、版本、校雠。首次用“文献学”这一名义统领古来“治书之学”的三大领域。“文献学”也代替“校雠学”成为“治书之学”的统称。1982年,张舜徽著《中国文献学》,也放弃了在《广校雠略》所说“目录、板本、校勘,皆校雠家事也。但举校雠,自足该之”的观点,转而以“文献学”统称“治书之学”,并云:“我国古代无所谓文献学,而有从事于研究整理历史文献的学者,在过去称之为校雠学家,所以校雠学无异成了文献学的别名。”无论校雠学是文献学的别名,还是文献学是校雠学的别名,然有一事是清楚的:张氏以“文献学”一词代替了古来相传的“校雠学”一名。此后,除目录、版本、校勘外,“文献学”的内容又加入了文字、音韵与训诂,形成了文献学的“六艺”。
从以上简略的历史回顾可以看出:今日所谓之“文献学”,其最初之含义乃是史学或史料学,而后与中国古代固有的“治书之学”——“校雠学”相结合而成,“文献学”夺“校雠学”之名而大行。这一发展过程产生了两个问题:第一,名实不尽相符。文献本指史料,不单指书籍,还应包括甲骨、金石等非“书”史料。以文献学指称“治书之学”,缩小了文献学的研究对象。文献学,顾名思义,应是对“文献”这一对象的总体研究,而“治书之学”重在“治”,主要指研治文献“文本”的方法与技术,如此,也缩小了文献学研究的范围。第二,影响了文献学的定位。以文字、音韵、训诂、目录、版本、校勘为核心的“治书之学”,其目的乃是提供“正确”的经、史、子、集权威版本,或为历史研究提供无讹无芜的资料。文献学存在的意义似乎只是为其他学科的发展提供相应的资料。而这一学科定位也使“文献学”的发展局限于类例的总结、方法的改进,在精细化、规范化的同时,也走向固定化、封闭化。
然而,如果承认“文献学”是一门学科,那么它的学术定位就不应该只是为哲学、文学、宗教、社会的研究提供权威的文本,为历史研究提供正确的资料,为学术研究提供技术与方法,而应该有自己的学术追求。如果说以往的文献学是以整理书籍的方法与技术为核心的“治书之学”,那么是否可以建立以研究文献的性质、特征、功能,生产、流通、消费为中心的“文献”之学?如果说现在文献学研究基本上是内向的,那么应该怎样将文献与社会、文献与文化联系起来,把文献研究的“内”与“外”结合起来?这就是本文思考的基点。
二、“实质性异文”与“非实质性异文”
与中国传统“治书之学”相对应,西方古典学、目录学也有非常悠久的传统,其学术理念、方法与成果足资参考。西方的文本考证学(Textual Criticism)与电竞竞猜的校勘学约略相当。西方校勘学是在整理古典文本、《圣经》文本、莎士比亚文本以及近现代作家文本的过程中建立起来的,其校勘方法经历了“折衷法”“谱系法”和“底本法”的演变。“折衷式校勘的做法是遍稽众本,从中选择出最佳异文”,此法不以某一底本为准的,择优而从,然而主观性较强。为避免过多的主观性,谱系法与底本法随之产生。谱系法主要依据文本的传承史、利用对校的方法,通过版本中的“共同讹误”与“独特讹误”来确定版本间的亲疏关系。而底本法则多用于作者稿本或第一版存在的情况之下,以遵从原本为主要准则进行校勘。我国版本学源远流长,但多侧重于版本著录与鉴定,对版本间的亲疏关系及谱系则不太重视。近代以来,由胡适等人的倡导,方始形成用谱系法鉴定版本、校勘异文的传统,显示了中西方版本、校勘学相互影响的价值与意义。
1950年英国目录学家W.W.格雷格(W.W.Greg)发表了《底本原理》一文,提出“实质性异文”与“非实质性异文”的概念,足可与我国传统校勘法互相发明,也可为深入思考如何将文献研究与文化研究相结合提供启示。格雷格说:
但是这里电竞竞猜必须区分两种异文:一种是重要的,或者我称之为“实质性”的,即会影响作者的意图或者其表达实质的文本异文;另一种一般是诸如拼写、标点、词形分合等等,主要影响其形式上的呈现,可以看作是次要的,或者我称之为“非实质的”文本异文。
“实质性异文”是指影响作者意图、影响表达的异文;而“非实质性异文”则主要是文本在书写、刻印、流传过程中由于抄手、刊工等因素形成的异文。兹以禅宗文献《景德传灯录》为例,说明两种异文的差别及处理方式。
《景德传灯录》是北宋真宗朝吴僧道原所作的禅宗灯史,其书集录自过去7佛,及历代禅宗诸祖共1701人的传灯法系。此书的版本约可分为四个系统:以金藏广胜寺本为代表的中原藏经系统,以东禅寺本为代表的南方藏经系统,元延祐三年(1316)希渭刻本系统,《万僧问答景德传灯全录》系统。通过不同版本间的对校,可以发现大量异文,这其中既有“非实质性异文”,也有“实质性异文”。
其中“非实质性异文”,如:
1.卷2“第二十二祖摩挐罗”,金藏广胜寺本作:“尊者曰:‘此子于第五劫中,生妙喜国婆罗门家,曾以旃檀施于佛宇,作槌撞钟,受执聪敏,为众钦仰。’”“受执聪敏”费解,东禅寺本作“受报聪敏”。可知“受执”应作“受报”,“执(執)”与“报(報)”,因形近而误。
2.卷2“第二十五祖婆舍斯多”,金藏广胜寺本作:“后六十载,太子得胜即位,复信外道,致难于祖。”“得胜”,延祐本作“德胜”。此卷下文有“德胜王创浮图而秘之”句,知金藏本因音近而误“德”为“得”。
3.卷1“第二祖阿难”,金藏广胜寺本作:“(阿阇世王)即至毗舍离城,见阿难在常河中流,跏趺而坐。”“常河”,碛砂藏本作“恒河”。恒河为是,金藏本避真宗赵恒之讳而改作“常”。
4.卷1“马鸣”,金藏本、东禅寺本有“三昧六神通”句,延祐本作“三昧六通”。“三昧六神通”变成“三昧六通”,显然是文本整齐化的结果。“三昧六神通”应更接近原本面貌。
由以上数例可以看出,“非实质性异文”是在刊刻流传过程中由于字形、字音等因素形成的异文,对于此类异文,可以利用文字、音韵、避讳等小学知识,判裁其正误,并最终确定一个正确的异文。而对于下面这些“实质性异文”,则很难用小学的方法抉择出一个“正确”的文本,如卷6“百丈怀海”章(见表1)。

文中的“大寂”为百丈怀海之师马祖道一。从以上对比可以看出:金藏本中马祖道一门下的“二大士”在东禅寺本中变成了“三大士”,于西堂智藏、百丈怀海之外加入了南泉普愿。而且通过玩月故事,突出表现南泉高迈的见识,“拂袖便去”“独超物外”,可以说对南泉普愿推崇备至。这样的异文显然不是“二”误作“三”,或“三”误作“二”的“非实质性异文”,而是影响了文义与表达的“实质性异文”,如“镇州普化”章(见表2)。

对比以上两个版本,会发现所述内容虽约略相似,但故事情节、人物行为皆有不同,而且在两个版本中,镇州普化对临济义玄的评价差异甚大。金藏本所载普化对临济之评价乃是“临济小厮儿,只具一只眼”。“只具一只眼”,在禅宗语录中,多指修行有所不达,未臻完善。如《景德传灯录》“漳州罗汉宣法大师智依”章:“师上堂曰……不见道:单明自己,不悟目前,此人只具一只眼。”清了《真歇清了禅师语录》:“若只单明自己,不了目前,此人亦只具一只眼;若只单了目前,不明自己,此人亦只具一只眼。”由此可知,“只具一只眼”是指或只了自心,或仅知外物,宾主未能圆成一味,物我未能打成一片的状态。既然如此,则金藏本所谓“河阳新附子,木塔老人禅。临济小厮儿,只具一只眼”,正谓:河阳之禅如新归附之子,稍显怯懦;木塔之禅如年老之人,已涉絮叨。临济之禅,也知宾不知主,知我不知物,未为极则。说明普化对三人之禅法,皆有“不肯”,评价都有所保留。而东禅寺本则将“只具一只眼”改为“却具一只眼”,则普化所说“河阳新妇子,木塔老婆禅。临济小厮儿,却具一只眼”,则要重新解释:河阳之禅怯懦,木塔之禅絮叨,唯有临济义玄,只眼独具,深入化境。虽是一字之改,意义则径庭大别,云泥立判。普化之语由“不肯”临济,变为欲扬先抑,以河阳、木塔禅法之不完善、不成熟,反衬临济禅法之高妙。
综观上述两例可以发现,“实质性异文”的问题显然不能在文本内部得以说明。只有将文献研究与文化研究结合起来,将视角从文本内部转向文本之外,转向文本产生的思想文化环境之中,才能对此类异文作出分析与阐释。
那么,东禅寺本何以要改变金藏本的文本呢?首先来看东禅寺本这两段异文涉及的人物。第一段异文中,东禅寺本在“二大士”之外加入了南泉普愿,并对南泉极为推崇;第二段异文,则通过改变普化对临济的评价,突出临济义玄的水平和造诣。南泉普愿为赵州从谂之师,临济义玄为临济宗的开创者。从谂开法于赵州,临济弘禅于镇州、魏州,时间上前后相继,地域上也非常接近。正因如此,临济一派对赵州从谂至为推崇。顺此思路,可以推测东禅寺本这两段推崇南泉普愿、临济义玄的异文,极有可能与临济一派的主张有关。经查,此两段异文果然来自代表临济传统的灯史、李遵勗所撰《天圣广灯录》。
东禅寺本何以要用《天圣广灯录》中对南泉普愿、临济义玄的记载代替金藏本《景德传灯录》中的记载呢?通过考证发现,东禅寺本《景德传灯录》的刊刻者绍登为临济宗僧人。其师承图见图1。

众所周知,《宝林传》之后的禅宗灯史如《续宝林传》《澄心堂录》《祖堂集》《景德传灯录》皆为青原行思一派,特别是雪峰系僧人所撰写。宋代初年,北方赵州系、临济宗南下,与由南而北的雪峰系法眼、云门宗相会于东都汴梁。雪峰系长期以来注重禅宗语录、灯史的搜集整理与禅宗系谱的编订。在这一相遇中,赵州、临济系必然要面对雪峰系悠久的叙事传统。而在雪峰系灯史叙事中,赵州、临济的地位并不是那么突出,这一状况对于赵州、临济系的进一步弘传显然是不利的。然而雪峰系的灯史传统经过道原《景德传灯录》的编订,及宋真宗的敕赐入藏,显然已具有了某种权威的意义,对此进行全盘改造势必十分困难。故而代表临济系的李遵勗在编辑《天圣广灯录》时一方面吸收了流传于北地临济化区域的禅宗故事,一方面对流传于雪峰系化区域的故事加以改造,以彰显北方禅者如临济、赵州地位。勘定东禅寺本《景德传灯录》的绍登正为临济宗僧人,故其据《天圣广灯录》对《景德传灯录》文本进行改造也就十分符合情理了。
通过《景德传灯录》的具体例证可以看出:在文本的对校中会出现两种异文,“实质性异文”和“非实质性异文”。此两类异文普遍存在于校勘实践中,但对两类异文的处理与关注,中西方存在着比较大的差异。我国由于进入印刷时代较早,保存的抄本、写本相对较少,所以异文中“非实质性异文”所占比重较大,而在处理“非实质性异文”方面积累了丰富的经验与技术,借助于文字学、音韵学、训诂学等小学的知识,大量的“非实质性异文”可以得到解决。然而,由于印本时代典籍的整齐化过程,大量的“实质性异文”已被消除,多数典籍文本趋于整齐,可以说很长的时间内,“实质性异文”并没有受到传统校勘学的足够关注。20世纪以来,简牍、帛书、敦煌文书、黑水城文献、日本古抄本等文献的陆续发现,使电竞竞猜得以重见抄本时代的典籍文献,也使电竞竞猜知道,典籍整齐化之前存在着大量的“实质性异文”。而这些“实质性异文”既不能从典籍内部通过小学的方法得以解决,也无法全部抉择出最佳文本,定于一尊。只有将文化环境、意识形态、权力机制考虑进去,才能解释这些异文产生的机制,对这些异文进行合理的阐释。也就是说,对于“非实质性异文”可以运用文字、音韵、训诂等小学的方法,通过“准确性”考证,最终校正错谬,整理出一个“正确”的文本。而对于“实质性异文”,则需要综合运用考据学的方法,进行“真实性”考证,对异文产生的文化环境、意识形态及权力机制进行分析,弄清异文产生的机制。对于此类异文,或许最终无法决定异文的正误,进言之,这些异文本身其实并无“正误”之分,而只是不同知识谱系中的形成物。对于“非实质性异文”,可以通过校正错误得到正解;而对于“实质性异文”,只能通过对比作出解释。“非实质性异文”的处理实际上是对文本权威性、纯洁性、唯一性的追求;“实质性异文”的处理则是对文本历史性、流动性、复杂性作出的分析与描述(见表3)。而要发现、解决文本历史性、复杂性的问题,则需借助于文本的考古。

三、作为文物的文献
“实质性异文”的存在显示了文献本身的历史性与复杂性,文献在特定的历史中形成,属于自己的历史时期。由于文献本身并不是均质的、透明的,电竞竞猜并不能毫不费力地通过它们看到“真实”的过去。因此,在透过文献了解历史之前,必须研究历史文献本身的“历史性”。应当把文献看作历史遗留下来的“文物”,而不是将文献的记载或信息当作“历史”本身。如果说历史是通过痕迹来认识过去的话,那么文献与文物一样,只是电竞竞猜重建过去事实所依据的“痕迹”,而不能理所当然地将文献记载的信息当作历史本身。
既然如此,应当怎样“历史”地运用文献并重回历史本身,便成为一个不得不面对的问题。也许将文献当作文物,可以一定程度上消解这种紧张与不安。当把文献看作文物的时候,即使是文献本身所传达的信息是不准确的、不真实的,但文献文本的结构、风格,文献本身的物质形态仍然是真实的,仍然是属于它产生的那个历史时期的。正如同一件瓷器,尽管它上面描绘了一个超现实的场景或人物,但瓷器本身还是真实的,还是属于它的时代的,电竞竞猜不会因为它上面那个超现实的场景或人物,而否定瓷器本身的真实性。史嘉柏(David Schaberg)在评论《剑桥中国古代史》时言及对甲骨文的处理,颇具启发意义:
尽管事实上所有的甲骨文都跟历史事件有关,但是甲骨文受占卜功能局限这一常规做法与现代史学家对史料的需求很不一致。比如说,绝对日期和占卜商王的名字几乎不见于甲骨文,甲骨文中所提及的事件,诸如求雨、战役和疾病等等,无法拼接在一起成为连贯的叙事。因此尽管甲骨文确实留有跟真实事件有关的书面痕迹,史学家在处理这些文字的时候应该采用近似于考古学家采用的程式。也就是说,甲骨文的内容一定要在物质层面来处理,就像处理龟壳或甲骨本身,它的大小、形状、文字气质、以及上面的卜纹一样。甲骨文只是某一历史时期的特定产物,本身并非史料,属于卓绝的文本性文物。
“文本性文物”这一名词,正好说出文献的两个性质:文本性与物质性。文献既是“传递过去信息”的一个文本,同时也是“包含着过去信息”的一件文物。由于过分重视、强调文献的文本性,所以当文献的文本信息被证明有问题时,电竞竞猜就毫不犹豫、坚定而断然地否定了它的历史价值。然而,当电竞竞猜将文献作为“文本性文物”时,就可以一定程度上减少对文本信息真伪的依赖,转而研究这个信息的结构、这个文献的物质性,包括它的载体、它存在的“历史地层”、它的风格,进而从“物质性”的角度去发掘其历史价值。
同时,将文献看作“文本性文物”的另外一个意义是可以借用考古学的方法来研究文献,将文献作为文物来处理。在以往的研究中,有些学者已经尝试将考古学方法引入文献的研究中来。
(一)标准器与文本的断代、辨伪
“创造出一种不求助于文字记载的年代学方法,是考古学与古物学的分水岭”,为没有文字记载的材料断代,不仅是考古学与古物学的分水岭,也是考古学与其他学科相区别的重要标志。为实现这一目标,考古学发展出两种最基本的方法:即类型学与地层学。通过一个有确定年代的器物去推断相同类型器物的年代,是类型学的重要功用。而这个有确切年代并可用来确定同一类型器物年代的代表型器物,被称为“标准器”。同理,假如可以确定一篇文献的时代,电竞竞猜也可以将其视作“标准文本”来推断与其相似文本的年代。
例如,早期禅宗语录基本都经过宋代人的整理,因此,这些语录中既包含比较原始的材料,也多有后期的改动,这种混杂性的特点,使得如何运用这些材料成为禅宗研究的难题之一。贾晋华在研究唐代禅宗语录的过程中,曾提出参考考古学“标准器”的观念建立文本考古的“标准文本”。贾氏认为,有关中唐至五代的禅文献真伪相混,层层累积,研究这一时期禅宗发展,首要任务是将原始的或相对可靠的、大致可系年的禅文献与后来修饰增补的层面逐一剥离区别开来。除了依赖于可靠并可以大致系年的文献史料外,“在考古学中,学者们将一些已经系年的青铜器作为‘标准器’,用来决定其他器皿的时代。由于宗密是马祖直接弟子的较年轻的同代人,他的著作正好可以作为‘标准文本’,用来判断属于马祖及其弟子的文本的日期和可靠性。”作者便尝试将宗密的作品作为“标准文本”来判定马祖及其弟子文本的日期和可靠性。
受考古学“标准器”断代方法启发认定的“标准文本”,对于无明确年代的文本进行断代与辨伪虽然目前还存在不少问题,比如标准文本如何确定?是否语言风格、语言习惯一致的文本就可以断定为同一相对时代的产物?这些问题相比于器物的断代来说可能有更多的不确定性与复杂性,但“标准文本”的提出为解决那些无法断代或层累的文本来说,仍然不失为一个值得关注和尝试的方向。
(二)操作链与文献、文本的生产
“操作链”是考古学家在研究石器过程中提出的概念,形成于20世纪80年代的法国。操作链关注的是整个石器的生产过程,包含打制方法和加工,也包括了原料采办、使用、废弃,其目标不仅仅是描述器物,而是“复原(通过复制品)并解释形成考古材料的行为过程”。如果说类型分析是一种静态描述,操作链则是一种动态的考察;如果说类型学的研究对象是器物本身,操作链的研究对象则是动态的“生产过程”。操作链将过去的静态描述转向动态的过程分析,可以说“操作链的方法不只是一个重建古代技术的途径,它可以让电竞竞猜从现在发现的静态遗存回到动态的古代过程,因此开拓出一系列重要的考古学与人类学问题”。操作链这一概念虽然是在石器研究中提出的,但已经被用于更为广泛的考古材料与议题,比如陶器、金属、纺织品、动植物考古、工艺的专业化分工等领域。
操作链概念对文献、文本研究的启示在于:过去电竞竞猜注重不同文类对于史料价值的影响,但对不同文类的写作与制作过程关注不多。如果说文类体式相当于考古学中的类型学的话,操作链的概念则让电竞竞猜更加关注这些文类或文本是如何被生产制作出来的,生产有哪些环节,这些环节又会对文本本身产生怎样的影响?
有鉴于此,兹以僧人塔铭为例说明文本生产过程对文本的影响。塔铭是嵌刻于塔上或埋藏于塔中,记载僧尼、居士生平的文献。塔铭的制作要经历一系列的程序:比如先由弟子或熟悉的人提供记载传主一生详情的行状,然后邀请名人高士根据行状来撰写塔铭文本,塔铭文本撰成后由书家誊抄文本或书丹,最后由刻工将文本刊刻于石上,以上的一系列程序便形成塔铭文本生产的“操作链”(见图2)。而在此过程中,传主生平信息与形象也会发生相应的变化。

为说明问题,现以宋代末年《五灯会元》的作者大川普济塔铭的生产制作为例,分析塔铭生产过程中,传主生平信息的变化。普济于宝祐元年(1253)示寂,4年之后由物初大观撰写行状,54年之后的大德十一年(1307),由其法侄祖訚根据物初大观的《行状》撰写了塔铭。塔铭由元代著名书法家赵孟/n1/2020/1216/书写,并最终上石。非常幸运的是:普济的行状、赵孟/n1/2020/1216/书写的塔铭原本以及上石之后的拓片都保留下来,为了解塔铭撰作、书写,最后上石的过程提供了宝贵的资料。
首先来看,从行状到塔铭普济的生平信息发生了哪些变化?通过对比发现,除了文本形式(如行状只叙不铭,而塔铭则有叙有铭)、语言表达不同之外,有些史实也发生了变化(见表4)。

第1条中,行状言:“年十九,依香林院文宪师薙染……既又负笈赤城,染指性具之理。”所谓“性具”,即一性之中具善恶,一性之中具十界,一性之中具三千,为天台宗之根本教理。则行状所言“既又负笈赤城,染指性具之理”,是说普济又前往天台山,学习天台宗之教法。而塔铭改为“究阿笈摩于天台”,阿笈摩,梵语āgama,旧译“阿含”,在中国佛教语境中,“阿笈摩”乃小乘教法的代称。如《景德传灯录》卷6《禅门规式》:“百丈大智禅师,以禅宗肇自少室,至曹溪以来,多居律寺。虽别院,然于说法住持,未合规度,故常尔介怀。乃曰:‘祖之道欲诞布化元,冀来际不泯者,岂当与诸部阿笈摩教为随行耶?’”下有注文曰:“旧梵语‘阿含’,新云‘阿笈摩’,即小乘教也。”由此可见,行状言普济年十九曾往天台山修习天台学说,而塔铭则言其往天台习“小乘教”。《塔铭》将天台宗视为小乘教显然与事实不符,这一用词变化实际上潜藏着作者的褒贬之意。
第2条,普济临终,告诫弟子不得厚葬,火葬之后投骨江中。行状言:“诸徒欲遵治命水葬,前资尹赵公特捐金币,命建塔焉。”“资尹”,是指带资政殿大学士、学士知临安府。据《咸淳临安志》载:赵与于淳祐元年(1241)至十二年知临安府,并于淳祐八年,除资政殿学士。而普济之主持净慈寺、灵隐寺亦在淳祐年间,时间与职衔皆相合,故此处之“资尹赵公”即赵与。另据《大川普济禅师语录》载:普济“迁净慈,则京尹赵大资敷奏”。可知,普济之住持净慈寺,亦为赵与举荐。赵与(?—1260),字德渊,太祖十世孙,嘉定十三年(1220)进士,《宋史》有传。由此可知,行状明言普济弟子虽欲依师遗嘱水葬,而赵与不肯,捐资建塔。塔铭则言:“诸徒欲遵治命水葬。京尹不可,施财建塔于寺西麓”,略去了“赵公”之名讳,仅以一抽象的“京尹”代替。塔铭为何不言赵氏之名讳?原因可能有二:第一,建塔非普济之初衷,赵氏建塔虽出于好意,然而却违背了普济“勿厚勿侈,勿袭末流”之遗愿。第二,考虑到塔铭作于元代大德十一年,而与为赵宋宗室,处此易代之际,略去赵氏名讳也是可以理解的。从以上两条例证可以看出,行状变为塔铭之后,不仅文体、语言等发生了变化,而且所述事实也发生了相应的变化,有些事实被有意或无意地忽略了。
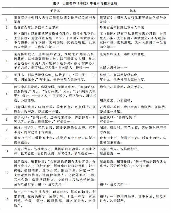
普济塔铭的典型性在于:除了行状之外,赵孟/n1/2020/1216/手书本塔铭及塔铭的拓本皆存世。从塔铭的制作过程可知,赵氏手书墨迹本代表了塔铭上石前的状态,而塔铭拓本则代表塔铭上石后的状态。依于常理,两者应大致不差。然而两相对比,仍有很大的差异。赵孟/n1/2020/1216/手书本《灵隐大川济禅师塔铭》现藏上海博物馆,卷子装,宽34.4厘米,长40.9厘米。190行,每行14—15字。塔铭拓本154行,每行9—10字。两者对比,共有13处不同,拓本比手书本少了312字之多(见表5)。

从表5可以看出,手书本与拓本除一处用字差异外(“达磨”与“达摩”),其他12处,皆是拓本对手书本进行了减省。其中,有些减省并不影响基本的事实,但有些则造成了事实的变化。如第6条,拓本不仅减省了无用净全与普济的公案问答,而且删去净全“强之给侍,师让不就”一句。“强之给侍”,是净全强行让普济做他的侍者,这本是净全对普济的器重,然而这样的“器重”并非普济所愿,故“让”而“不就”。这一具体生动的事件一方面凸显出普济性格的刚强,同时,也表现了其谦让的一面。减省之后,不但不能看出普济的性格,就连普济何以离开,并“如峰”的原因也变得不清楚了。再如第8、9条,手书本记载了普济临终遗言:“送终与常僧等,毋袭俗弊,贻笑识者。火后,投骨江中。”以及“诸徒欲遵治命水葬。京尹不可,施财建塔于寺西麓”,表现了普济不以生死为事的高怀。而拓本不仅删除了普济的遗言,而且将手书本中“诸徒欲遵治命水葬。京尹不可,施财建塔于寺西麓”改为“诸徒施财建塔于寺西麓”,施财建塔之人由“京尹”变成了普济的弟子,明显违背了原来的事实。
通过对普济塔铭制作过程的构拟与重建,可以看出,不仅从行状到塔铭,普济的生平信息发生了改变,而且塔铭文本在上石前与上石后也发生了相当程度的变化。如为普济建塔事,行状不仅记载了普济遗嘱不准厚葬,而且记载了“资尹赵公”违背普济遗言建塔;在手书本塔铭中,“资尹赵公”这位赵宋宗室被有意无意地忽略了;而最终上石后,不但普济不准厚葬的遗嘱被刊落了,“资尹赵公”出资建塔之事也亡失了,留下来的却是“诸徒施财建塔于寺西麓”这一记述。假如电竞竞猜不曾见过普济的行状,也不曾见过赵孟/n1/2020/1216/的手书墨迹,电竞竞猜所知的事实就是:普济的弟子为其师建造了灵塔。这一记述与事实相差甚远,显示了历史事件(作为事件的历史)与历史记载(作为叙述的历史)之间的差异、矛盾与张力。
以上以大川普济为例重建了塔铭制作的“操作链”,从行状撰写到塔铭上石,这中间经历了诸多的环节与程序,这些环节和程序会在塔铭最终的文本和物质形态中留下“痕迹”。如果电竞竞猜不了解塔铭的制作过程,就不能充分利用这些“痕迹”重建历史事实,甚至会被这些“痕迹”误导,得出有悖于事实的结论。比如,日本学者长岛孝行曾著《宗教的真实与建构:禅宗宗派文献的考察》一书,此书力证慧能、神会南宗为后世所建构。在此书第1章,作者集中证明神会对慧能并不了解,神会与慧能的师承关系乃后世建构的结果。作者所用的资料是王维依神会之请而撰作的《能禅师碑》。长岛认为,在此碑中,王维对慧能的生卒年及祖籍郡望都未能提供准确的信息,说明神会、王维对慧能的了解非常有限,神会与慧能的师徒关系值得怀疑。检《能禅师碑》,王维对慧能祖籍郡望的记载是:“禅师俗姓卢氏,某郡某县人也”,对其卒年之记载是“某月日,迁神于曹溪”。粗看起来,确如长岛所言,王维对慧能郡望与卒年确实并不了解。然而,电竞竞猜知道,塔铭或碑志是在行状基础上撰写的,行状多是亡者的亲属或弟子所写,行状作者对亡者比较了解;而塔铭、碑志则多假手能文的名人,有时,名人对亡者并不熟悉。为避免错误,撰铭者常将一些具体的信息,如生卒年、家乡郡望空下,待书写或上石时再行补充。此种现象在王维的碑志文章中大量存在,如《故右豹韬卫长史赐丹州刺史任君神道碑》:“君讳某,字某。”《汧阳郡太守王公夫人安喜县君成氏墓志铭》:“夫人字某,某郡人也。……春秋五十,以某载月日薨于长安平康里之私第,某月日祔于咸阳洪渎原之先茔。”《工部杨尚书夫人赠太原郡夫人京兆王氏墓志铭》:“夫人讳某……以某年月日,奄归大寂于长兴里之私第。”由此可见,在撰写墓志与碑铭之时,将一些非常具体的信息暂时空下,等待书写或上石时再行填补实是碑志生产中一种常见的现象,由此并不能直接判断撰作者与亡者,特别是请托者与亡者之间关系的亲疏。故而,长岛仅依王维《能禅师碑》中未能对慧能郡望、生卒年提供详细的信息这一现象,推论神会对慧能的了解不多,其实是非常危险的。
综上所述,“操作链”的概念虽然是考古学家研究石器时提出的,事实上,一切文化产品(物质文化、思想文化与制度文化)都有一个生产的过程。电竞竞猜常常或多数情况下看到的只是文化产品的最终形态,然而在这个最终形态之前,还存在着一系列的加工程序与阶段性产品。文献的生产创作同样要经历一系列的程序与过程,对这个过程了解得越清晰,对文献的理解便能越深入。通过文献遗存和阶段性产品,可以重建文献的生产过程,但重建的目的并不仅是建立一个最终的文本,而是以实证的方式,重建写作过程的“事件链条”,并在此基础上,更好地理解文献本身的价值,更好地理解历史文献的“历史性”。
四、文献的社会功能
中国传统文献学的问题意识主要源于“文献本身”,关注之焦点集中于以下两端:一为文献(特别是书籍)特征外貌之描述,二为文本的辨伪、校订与勘误。对文献与社会、文化之间的互动关系则关注不多。特定的政治、文化、社会环境如何影响、制约文献的生成、再生产,而文献发挥了什么样的社会、文化功能,这些功能又是如何发挥的?此类问题,始终不是中国古典文献学关注的重心。在重视文本校订、文献形态描述的基础上,发掘文献的社会功能,将文献研究与社会、文化研究相结合,是将文献学与其他学科相联结的重要途径。
(一)接受与认同
文献若欲发挥其社会功能,必然要从“私的文本”转化为“公的文本”,实现其社会化。因此,文献被阅读、接受的程度越高,说明其社会价值与影响越大。禅宗历史上两部重要的灯史《祖堂集》与《景德传灯录》,或可为文献社会功能的实现提供一个例证。《祖堂集》编订于南唐保大十年(952),凡20卷,作者为泉州招庆寺静、筠二僧。此书编成后不久,即告失传,历代藏经未见收录。直至1912年,日本学者关野贞、小野玄妙等方于韩国庆尚道陕川郡伽耶山海印寺发现开雕于高丽高宗三十二年(1245)的《祖堂集》完本。由于《祖堂集》成书早于《景德传灯录》,又是久佚新出的文献,重新发现之后,即引起各国学者的重视,从语言文字、禅宗历史诸多方面对其进行了深入的研究,成果繁多,甚至有重复研究之嫌。周裕锴认为:“‘《祖堂集》热’在引领研究走向精深的同时,也可能会带来低层次研究的重复拥塞。所以,电竞竞猜应警惕禅语研究中《祖堂集》‘话语霸权’的陷阱。”而《景德传灯录》则因为是传世文献,关注者寥寥。研究者对《祖堂集》的关注和对《景德传灯录》的忽视,正显示出中国古典文献学更加重视文本的可靠性,认为资料的年代越久越重要。然而,若从文献的社会性角度观察,则可以发现不同的图景。《祖堂集》成书后不久即告佚失,历代目录记载甚少,也鲜有人提及引用。而《景德传灯录》则经道原上进、杨亿等人校订,最终被敕赐编入大藏,成为宋代“五灯”(《景德传灯录》《天圣广灯录》《建中靖国续灯录》《联灯会要》《嘉泰普灯录》)之首,无论是对教界、禅门、学界都产生了重要的影响。在文人诗歌中,“读《传灯》”几成参禅之同义语,后世续作、抄集、阅读、刊刻《景德传灯录》者代不乏人。《景德传灯录》不仅为中土僧侣、士人所参究阅读,且对东亚禅宗影响深远。《景德传灯录》成书后不久,即由入宋巡礼僧携归日本,其后多次翻印重刊,甚至出现了多种训注本与传抄本。在朝鲜半岛,此书更受前所未有之重视,高丽恭愍王时代,曹溪宗龙谷觉云曾于宫中讲授此书。
职是之故,当电竞竞猜跳出“作为史料的灯史”这一观念、跳出单纯对文本的关注,从灯史本身出发,从更为广阔的文化视角去观察,也许会更清楚地发现《景德传灯录》的意义。从一定意义上说,禅宗不同宗系的形成实际是地理因素与教法特点相互结合的产物,具有明显的地域特点。唐代自安史之乱后,中央权力下降,地方藩镇势大,成枝强本弱、尾大不掉的政治局面。而禅宗则在各地地方官与割据政府的支持下蓬勃发展起来。随着宋王朝的建立,国家走向统一,禅宗欲在新国家的文化版图中与儒、道分庭抗礼,与天台、华严一争高下,必须突破地域限制走向一体化,而道原《景德传灯录》的撰作无疑正是这一发展趋势的产物。正是通过《景德传灯录》的撰写,禅宗将本门精英的事迹昭彰于天下,将分散的宗派结为一体,从而产生了强大的吸纳与统摄的力量。
福尔克(T. Griffith Foulk)认为,禅宗其实并非一个组织性的实体,而是一个“想象的共同体”。而灯史在这个共同体的构建中起了非常大的作用。福尔克言:“如果把禅宗系谱看成是一个联系过去与现代的连续统一体,那么历史性特征沿着近代的传记向更古的圣传流动,而神圣性则沿着相反的方向流动。在宋代,每当一部新的禅史出版,大多数新增的传记是那些可能仍被活着的人记忆的祖师。这些近代祖师传记中直接和真实的气息给了系谱中那些更为古老的祖师传记以历史的真实感,同时,近代祖师的传记也从自己的先辈那里获得了神圣性与合法性。”可以说灯史是禅宗联结传统与当世的纽带,在灯史中,当世的禅者找到了自己在传统中的位置,而传统也因为当世禅者的加入而获得了生命。现世与传统在互相证明中获得了统一性,当世的禅者也因与传统的联系而获得心灵的安顿与认同。共同的祖师、共同的生活与开悟经历、师徒间不间断的传授形成了“禅宗”这一共同体认同的基础。而记载祖师言教与师资传承的灯史,特别是国家承认的第一部灯史——《景德传灯录》无疑在禅宗的认同中发挥了重要的作用。
特定的政治、经济、社会因素制约、形塑着文献、书籍的生产,反过来,文献、书籍也对政治、社会、文化形成反形塑,二者处于相互形塑的辩证互动之中。学界对政治、社会、文化影响文献、书籍生产的关注较多,比如正统观念、意识形态、典礼仪式,甚或信息沟通方式对文献、书籍生产的影响都已进入研究者的视野。而对于文献、典籍对政治、社会反形塑的关注,则方兴未艾,尚有非常大的开拓空间。比如邓小南对《周易·家人卦》影响宋代女性行为的研究、刘静贞对《论语》“三年无改于父之道”与宋代太皇太后“以母改子”的研究、程章灿对南京诗影响南京地理景观形成的研究,皆可为文献影响、形塑政治和社会现实提供典型例证。
(二)作为实践的阅读
文献社会功能的实现,并非一种抽象的活动,而是必须借助于“历史上”“真实”读者的阅读。只有经过阅读这一社会化过程,书籍才能由作者的“一己之私”转变为“天下公器”。通过阅读这一具体的实践活动,方能更好地理解书籍对社会、文化、思想、观念的影响。
作为一种知识吸纳与生产的方式,阅读的改变常与学术、思想的变化相表里。新的阅读对象、阅读策略与方式,会引发学术、思想的变化;反过来,新的学术、思想以及奉行此学术、思想的共同体,又成为推动、强化新的阅读方式的力量。二者互相作用,互相形塑。从此意义上说,学术、思想共同体也是共享阅读对象、阅读策略与方式的阅读共同体。如中唐以后形成的新儒学(道学、理学),其阅读对象的变化,比如四书的升格、“新五经”的形成,前人论之详矣。与阅读对象变化相联系是中唐以后,特别是宋代儒者在汉唐训诂、章句基础上,发展出一种“舍传从经”“涵泳白文”的阅读新方式。韩愈《寄卢仝》所描述的“春秋三传束高阁,独抱遗经究终始”,正是这种新阅读方式的形象再现。处汉唐之后的宋人,在批判佛老、反对训诂、改革文章基础上建立了“复归原典”“探求义理”的新儒学。复归原典,就需要摆落汉唐以来的训诂章句而直接阅读“白文”;而求得古圣先贤的“义理”“血脉”与“精神”,则需要依靠三复其言、平和优游的“涵泳”。正因如此,“涵泳白文”就成为新儒学于训诂字义、分章析句之外发展出来的新的阅读方式。“涵泳白文”背后的学术理念便是超越汉唐人对圣典解释的垄断,直接与三代先贤圣王进行对话。
从中唐开始,“舍传从经”“疑传”“疑经”,士人在打破旧的阅读秩序与方式上高歌猛进,如孙复所言:“专主王弼、韩康伯之说,而求于大《易》,吾未见其能尽于大《易》者也;专守左氏、公羊、谷梁、杜预、何休、范宁之说,而求于《春秋》,吾未见其能尽于《春秋》者也;专守毛苌、郑康成之说而求于《诗》,吾未见其能尽于《诗》者也;专守孔安国之说而求于《书》,吾未见其能尽于《书》者也。”既然“汉魏而下,诸儒纷然四出,争为批注,俾我六经之旨益乱”,那么返归六经“原本”,重新体味“原典”的“真精神”,就成为必然的学术选择。
在宋人阅读秩序与阅读方式的建立中,将“涵泳白文”固定、提升为一种新的阅读方式,首推朱熹。朱子言:“大凡人读书,且当虚心一意,将正文熟读,不可便立见解。”又曰:“须是将本文熟读,字字咀嚼教有味。若有理会不得处,深思之;又不得,然后却将注解看,方有意味。”在朱子看来,涵泳读熟“正文”“本文”,是参读注解的前提功夫,若“正文”“本文”不能理解,方求之于注解。而朱子论读《诗》,更是推崇涵泳白文,“某旧时读《诗》,也只先去看许多注解,少间却被惑乱。后来读至半了,都只将《诗》来讽诵至四五十遍,已渐渐得《诗》之意;却去看注解,便觉减了五分以上工夫,更从而讽诵四五十过,则胸中判然也”。“涵泳白文”,最终之目的乃是体贴经文之结构、义理与“血脉”,朱子言:“读书,须看他文势语脉。”“若看《大学》,则当且专看《大学》……逐字逐句,一一推穷,逐章反覆,通看本章血脉;全篇反覆,通看一篇次第”。正是通过对“白文”“本文”的优游涵泳,读者才能贯通经本之次第,体贴经文之“血脉”,体会经文之精神,最终使经文“皆若出于吾之口”,“使其意皆若出于吾之心”。朱子弟子陈淳论及读《中庸》之法,也言“学者且须涵泳子思本文烂熟”,正是继承朱子“涵泳白文”的传统。综上所述,宋人在超越汉唐旧注的基础上,建立了“涵泳白文”阅读方式。如果说,超越汉唐旧注,是破;那么,“涵泳白文”就是立,正是在破立之间,宋人更新了自己的阅读方式。
至明末清初,“涵泳白文”作为一种方法遗产,被学者吸收,并与“体认传注”一起,形成先体贴汉唐旧注,后涵泳白文的读经方式。如曾王孙在《申饬学政文·正文体》中言及作文之法时言:“果能体认传注,涵泳白文,以己之真精神见圣贤之真面目,则挥洒如意,自成佳构。” 便将“体认传注”与“涵泳白文”作为相辅相成的两种读经方式。郑虎文《训士八则》也言:“子弟先从事于汉唐注疏,次及宋以后诸儒之书,博学而详说之,然后以自己灵明,将《四书》白文深思静悟,折衷诸说,而归于至当。……故尤须涵泳白文也,如是则理得其真矣。”近现代学者刘宗向与弟子谈及读经,言:“初步究训诂大略(勿溺),二步究名贤义说(防伪),三步涵泳白文。学术人品文章之高,皆在涵泳白文四字之内。” 刘宗向:《与罗生书慎书》,最终将训诂字词、寻绎义理与涵泳白文三者结合起来,形成了系统完整的读经之法。综上所述,由宋人创造的“涵泳白文”,与汉、唐章句、训诂皆进入清人的阅读体系,成为清人阅读过程的一个步骤。历史进程中的一种方式最终演化成后人学术方法体系中的一个环节,显示了历史与逻辑的统一。
(三)作为“礼物”与“象征”的文献
阅读虽然是文献实现社会价值的主要途径,但绝非唯一途径,许多文献并非仅通过阅读而产生社会功能。在中国古代,文献还有“交际”与“象征”的功能。书籍、金石拓本常作为礼物在朋友之间传递,成为一种重要的交际物品;同时,一些重要的文献也常常作为知识与权威的象征,发挥着社会符号的功能。兹以宋代御书、御笔为例,来说明皇帝如何利用这些文献来实现君臣之间关系的沟通,又是如何利用这些文献将国家与君主的权威公示于四海。
御笔、御书是指皇帝亲撰或亲书的文献。宋世右文,两宋诸帝皆勤于撰作,常将御书、御笔颁赐于臣工士子、州府县学、寺庙道观。通过御书、御笔的颁赐,一方面,实现了皇帝与臣工的互动;另一方面也将皇帝的权威颁于四海。在宋代,皇帝将御书、御集颁赐于臣工士子,臣工士子则会将御书刻石,并制成拓本上进。如沈该《缴进御笔奖谕石刻劄子》:“臣伏蒙圣慈以臣投进《易小传》,特降御笔奖谕……臣谨以所赐御笔刊之坚珉,拜手稽首为之记,以自托于不朽。装背成轴缴进,伏乞睿览。”沈该撰作《易小传》,高宗御笔赐序,沈氏刻于“坚珉”,再将拓本装背成轴上进,完成君臣间文献的传递。再如李纲《进道君皇帝御书碑本奏状》:“臣近于福州旧寄居处取到道君太上皇帝御书碑石两段,及元打下碑本四十八张,已褾背一轴,用匣复封全,谨差人赍赴通进司投进,伏望圣慈特降睿旨宣取。”张纲《投进恩赐御书墨本劄子》:“臣昨准告除资政殿学士、知婺州。陛辞之日,伏蒙圣慈特降中使赍御书一封,赐臣通犀带一条……臣叨蒙光宠,欲以传示不朽,辄将所赐御书摹勒上石,谨以墨本装成卷轴,昧死投进。”皇帝颁赐、臣子刻石、制作拓本、上进拓本,御书、御笔以皇帝手书的形式传递于臣子,臣子又以刻石形式将皇帝御书、御笔宝藏,同时,将石刻拓本再进呈于皇帝。从皇帝颁赐始,以进呈皇帝终,从而完成君臣之间的一连串互动,加深了君臣情感的交流。
除作为君臣之间沟通情感的“礼物”之外,御书、御集还是皇权当然的象征。而颁赐于寺观的御书、御集,尤其能体现这一特征。佛教传入之后,始终处于与中国文化、世俗王权的互动之中。佛教在发展过程中,逐渐与中国文化交融互摄,从而实现中国化。佛教寺院由“化外之地”逐渐演变为“祝圣之所”,佛教徒也渐从“方外之宾”转化为编户齐民,佛教对国家、君主的认同日趋强烈。宋代颁赐于寺院的御书、御集无疑是国家、君主权威的象征,而佛教徒为宝藏御书、御集而兴建的御书楼阁,正是佛教对国家、君主认同的重要标志。
据刘挚《南岳御书阁记》载:“至真宗始聚其书,诏儒臣章别次弟,著定为一百二十卷,刻之金石,副在有司。又以分藏于天下之名山,凡道观佛寺,往往得被其赐。每岁推恩,度其守藏之学者一人。”说明至迟在真宗朝,宋廷即有意识地向名山寺观颁赐御集,并设专人保藏。而全国之名山名寺兴建御书楼之记载,也时时见于文献。
御书楼之兴建与引入,改变了宋代寺院的结构,也造就了诸多的文化景观。宋代寺院在唐代发展的基础上,形成了“三门雄峙、两庑翼展、双阁对峙、前殿后堂、后阁隆耸、方丈殿后”等比较稳定的形制。而御书楼的兴建与引入,无疑会引起寺院建筑结构的变化。宋代寺院结构的典型形态是前有三门,三门内左右二楼,右为经楼,左为钟楼,即所谓“双阁对峙”是也。经楼宝藏佛教经典大藏经,钟楼则悬挂铜钟。御书楼进入佛教寺院之后,常会取代经楼的位置,形成御书楼与钟楼对峙的格局。余靖《潮州开元寺重修大殿记》载:“又为二楼:一储本朝累赐太宗睿烈皇帝御书、真宗章圣皇帝及今皇帝御制;一县洪钟,而对峙之。”即是御书楼取代藏经楼之例。御书楼取代藏经楼无疑是极具象征意义的事件:这一现象标示着作为皇权王令的皇帝撰作具有与佛祖言教同样重要的位置,说明在佛教寺院中,王权与教权具有同等甚至更为重要的地位。僧徒既是释迦的信徒,同时也是为国家皇权所庇护的编户齐民。佛教僧人对御书阁兴建的热情,也体现宋代佛教徒对国家、皇权的认同。
另一方面,御书楼作为皇权宠赐的象征,一般都建造得高大雄伟,给游历者以深刻的印象,反过来,也加强了国家与君主的权威。陈鹏《御书阁记》言“遂州通泉寺”:“入其门,两边之庑缭然以深,至其上方,其大屋峞然而尤高,是为御书阁。其下为堂庭,可容百人,柱皆连抱。三人者相与激赏失声曰:伟哉是刹!”从游历者的赞叹中,颇可见出通泉寺御书阁的伟观。另外,寺院的御书、御书楼对边地民族的安抚与认同也起到重要的作用。如宋神宗元丰七年(1084)四月,“广南西路经略司言:已自融口通开石门溪洞路,欲与新路侧创僧寺,化谕蛮人,乞给度僧牒五道,及降御书,岁度僧一人,从之”。“化谕蛮人”,正彰显了作为国家、皇权象征的御书、御笔的重要作用。
从宋代御书、御集的例子可以看出,文献并非仅通过阅读产生其社会功能。作为“礼物”,文献书籍在不同的人群中交流,从而实现了情感沟通与信息传递的双重功能。而颁赐于佛教寺院的御书,以及由此而兴建的高大壮观的御书楼,不仅改变了寺院的建筑结构,成为寺院的重要景观,同时,以宏伟雄深的形象象征了无所不在的皇权。这种作为“礼物”与“象征”的文献,无疑也是中国传统中另一个值得关注的话题。
结语
通过以上的探讨,大致可得出以下结论:
1.“治书之学”与“文献”之学:中国古代即有“治书之学”,旧称“校雠”,其对象是“书”,其重心在“治”,是在整理书籍,特别是刻本书籍基础上,通过归纳法抽绎出的一套方法与规则。文献学提出之初,其义为“史学”,重在史料背后的“历史”。20世纪50年代,文献学夺校雠学之名而大行,文献学遂成为“治书之学”的通称。1985年国家标准局批准发布的GB4894—85《情报与文献工作词汇——基本术语》言:“文献是记录有知识的一切载体。”将文献看作知识与载体的结合,颇能体现文献的特点。文献具有文本性、物质性、历史性与社会性。所谓“文本性”就是文献作为“语言形式”所传递的信息、所表达的意义。所谓“物质性”,就是文献有赖以存在的物质形式与载体。所谓“历史性”是指文献的知识、物质形式都是在特定的历史中形成的,都是通过一定的程序“生产”出来的。文献形成于一定的历史语境之中,文献的形成过程也是历史的。而在这一过程中,作者、印刷者、流通者、读者、使用者都参与了文献的生产与再生产,作为一种力量制约着文献的生产过程与最终样貌。从这个意义上说,文本性、物质性、历史性与社会性是文献最重要的四个性质,而“文献学”正应该是对文献四个性质的整体研究。
2.刻本时代与非实质性异文:相对于西方世界,我国进入刻印本时代比较早。刻印本与抄、写本相比,具有更大的稳定性。张涌泉言:“与刻本相比,写本更多的是个人行为……抄写的格式千人千面,没有定式,即便是传抄古书,人们在传抄过程中,也可以根据当时抄书的惯例和抄手自己的理解加以改造,从而使古书的内容、用词、用字、抄写格式等都会或多或少发生一些变化,都会带上时代和抄者个人的烙印。”说明抄本具有更大的流动性特征,每一次抄写都可能会加入抄写者个人的理解与认识,无论是知识还是载体都可能发生相应的变化。因此,在抄本中,影响文义的实质性异文就比刻印本多。我国“治书”实践的对象主要是刻印本,故而处理非实质性异文的方法较多,而处理实质性异文的经验较少。加强对实质性异文的研究,并归纳抽绎相应的方法,就是文献学研究的一个重要任务。
3.文献的“内”与“外”:相对于“文本性”,文献的“物质性”可以算作是“外”,而相对于历史性与社会性,文献的物质性又是“内”,内与外并非绝对的存在,而是在相互比较中成立的。从校勘实践来讲,非实质性异文是可以在文本之内加以解决的,而实质性异文则需要借助于文本之外的政治、文化、社会的分析而得以阐明。文献的知识与载体在历史中生成,在社会中存在,知识与载体的演化变迁,无不与历史、社会紧密相联。特定的政治、经济、社会因素制约、形塑着文献、书籍的生产,反过来,文献、书籍也对政治、社会、文化形成反形塑,二者处于相互形塑的辩证互动之中。因此,只有把文献的“内”与“外”结合起来,才能对文献做出更为全面的把握。
4.文献的多重社会功能:阅读是文献与人群发生联系的中介活动,是文献实现其社会功能最重要的途径。作为一种实践活动,阅读同样是一种历史性的活动。读物、读者、阅读规则、阅读策略都会随历史的发展而演化,阅读的变化也会导致认知与思想方式的变化,成为学术新变的诱因。文献较书籍包罗范围更广,实现社会功能的形式也更为多样,文献可以是交流沟通的礼物,也可以是知识与权威的象征物,其功能的实现并不仅靠狭义的“阅读”。


