用户登录投稿

电竞竞猜(官方)APP下载安装IOS/最新登录/手机app下载电竞竞猜官网

电竞竞猜官网>>科幻>>评论
科幻阅读力的培养 ——以《中国青少年科幻分级读本》为例
来源:中国科普作家协会(微信公众号) | 马传思  2021年09月13日16:20
关键词:科学阅读 科普

一、科幻阅读力的培养与三大价值目标

在少年儿童成长的不同年龄阶段,阅读力的培养是需要一以贯之的事。按照著名阅读推广专家、韬奋出版基金会理事长聂震宁的说法,“阅读力指的是对所读图书的理解、运用和反思的能力。”具体来说,它牵涉到注意力、感知力、理解力、想象力、记忆力等一系列复杂的心智活动能力,进而与少年儿童的学习能力息息相关。也因此,有众多专家学者强调,阅读力决定学习力;甚至在某种程度上,阅读力和学习力、竞争力之间可以划上等号。

所谓“科幻阅读力”,简要而言,指的是读者在进行科幻文艺作品(主要是科幻文学作品)阅读的过程中,对作品相关信息的处理能力。

科幻文学作品与其他类型文学作品有相通之处,也有其独特的话语体系。就前者来说,科幻文学本质是是诸多文学门类中的一种,同样强调独具风格的文学型、深邃的思想性和丰富的叙事性。而就后者来说,科幻文学独特的叙事逻辑,对创意的高度依赖,对技术的敏锐关注,以及迥异于传统文学的新颖视角和宏大观察尺度,对陌生、疏离等审美体验的重视等,足以建构起独立的话语体系。

正是由于科幻文学所呈现的上述面貌,“科幻阅读力”就不仅是对故事文本的理解能力,还包括对世界观建构、科幻设定等的理解、运用能力,以及对陌生、疏离等独特审美体验,和对宏细节等科幻美学的理解。科幻阅读力的培养和提高,可以促成想象力开发、理性思维能力培养和科学精神的培育,这也是提升科幻阅读力所应该达成的三大价值目标。

还是由于科幻文学的文本特殊性,决定了它的阅读难度比一般的文学作品更大,加之许多学生甚至家长在科幻阅读中处于无序阅读状态,导致孩子兴冲冲地拿起书,但收获甚小,甚至失去了继续阅读的兴趣,更遑论三大价值目标的实现。在这种情况下,科幻分级阅读就有极大的必要性。著名儿童文学研究专家王泉根曾说:“什么年龄段的儿童读什么样的书,是儿童阅读的黄金定律。”在科幻阅读力的培养方面更是如此。

下面,我将以由我和北京市中学语文特级教师周群共同主编的《中国青少年科幻分级读本》(小学卷)(以下简称《科幻分级读本》为例,来说明如何通过科幻分级阅读推动少年儿童科幻阅读力的培养,达成科幻阅读的三大价值目标。

二、五大主题选择与科学精神的培育

对于10-12岁少年儿童来说,身心发展呈现出以下特点:身体迅速发育,即将进入前青春期;在认知与智力发展方面,逐步建立逻辑推理、思考、判断能力;人格发展与社会性方面,逐步建立独立的对错标准和评价机制。

《科幻分级读本》(小学卷)就是为这个年龄阶段的孩子量身打造的。

在题材选择方面,五个分册各自围绕一个主题进行编写,这五大主题囊括了80%以上的科幻文学作品题材,涉及航天、人工智能等当代尖端性、前沿性或者与未来社会发展趋势密切相关的领域。通过这五大主题的精心选择,电竞竞猜力图让少年儿童读者比较全面地了解前沿科技知识发展的现状及未来趋势,培养对科学的亲近感、好奇心,以及用科学的方法、手段解决问题的思维与能力。

三、具体篇目编排与创意思维能力的开发

科幻文学是幻想文学中的一个门类,想象力是其鲜明特征。想象力强调跳脱性、自由性。但另一方面,科幻文学中的想象力离不开理性思维能力,理性思维能力强调逻辑性、概括性。只有建立在理性思维基础上的想象力,才能“赋玄虚以真实”;只有想象力和理性思维能力的完美结合,才能产生创意思维能力。

想象力可以分为不同的层级,包括再造性想象、创造性想象和幻想。所谓再造性想象是根据图片、语言文字或别人对某一事物的描述,经过构想而在头脑中再造出某个对象的完整形象的心理过程。创造性想象则是根据一定的目的、任务,在人脑中独立地创造出新形象的过程。

少年儿童对科幻作品中描绘的世界观往往非常陌生,但通过故事情节的发展,可以逐渐产生再造性想象。进而,随着科幻阅读力的提升,再造性想象会转变为创造性想象。

同样,理性思维能力也包含不同的内涵,如链接具象,梳理显性顺序,建立逻辑空间,搭建逻辑链接,寻找事物的内在因果关系,并做出客观理性的判断与行为选择等。理性思维能力的培养同样是一个逐步提升的过程。

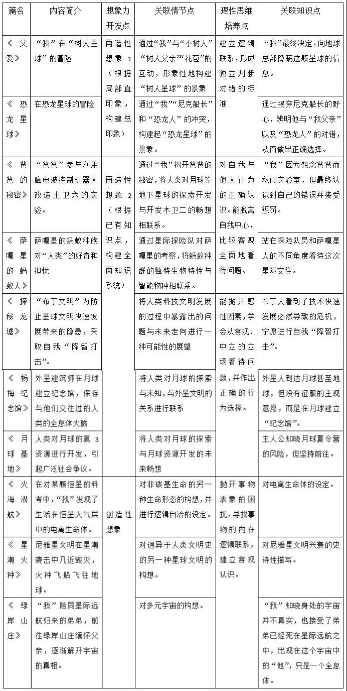
《科幻分级读本》中选择的篇目,不论是名家名作还是新锐作家作品,都能通过精彩的故事,从想象力开发和理性思维能力培养两个方面,促进少年儿童读者的创意思维能力的培养。我以《宇宙大冒险》中的首篇作品《父爱》为例,进行具体说明。

本故事讲述了主人公“我”经过漫长的宇宙航行后,抵达一颗由“树人”统治的星球。离开时,我抓了一个小树人,打算带回地球进行研究,但在返回飞船途中,我被“花苞”攻击。没想到,救了我的居然是一路跟踪而来的小树人的父亲,但小树人却已死亡。看着树人悲伤的身影,同为父亲的“我”幡然醒悟,向地球总部隐瞒了这颗星球的秘密。

本篇阅读难度不高,但环境设定能让小读者领略到科幻阅读中常见的审美体验:惊奇感;同时故事情节离奇曲折,又落脚于“树人”与“小树人”,“我”与“儿子”的父子亲情之上,能唤起这个年龄阶段孩子的生活体验。

从想象力的角度来说,本作品对“树人星球”虽然没有进行庞大而完善的环境描写等世界观建构,但通过对“小树人”“花苞”的描写,能帮助小读者在头脑中构想出那颗神秘星球的面貌。从理性思维能力培养的角度来说,本作品中的“我”从作为一名父亲的“同理心”出发,决定向地球总部隐瞒这颗星球的信息,和这个阶段少年儿童初步学会根据亲情伦理等参考要素,做出独立的对错选择的心智发展特征相吻合。

另一方面,在《科幻分级读本》中,电竞竞猜对每一册所选十篇作品的顺序编排做了精心设计,以期按照少年儿童的心智发展规律,循序渐进地促进想象力的开发和理性思维能力的培养。比如《宇宙大冒险》分册,具体可见下表:

结语

《科幻分级读本》包括针对小学1-3年级(7-9岁)儿童读者的“启蒙卷”,针对4-6年级(10-12岁)少年读者的“小学卷”,和针对初中阶段(13-15岁)青少年读者的“中学卷”。在“小学卷”率先推出的基础上,另两卷的编写工作也在紧张进行中。

如上所述,电竞竞猜编写这套书的初衷,是力图通过系统性和阶梯性的科幻阅读,快速提升少年儿童的科幻阅读力,进而培养少年儿童的创造性思维能力和科学精神。期待广大少年儿童朋友通过对这套书的阅读,实现上述目标。

电竞竞猜手机App
友情链接:ng电子游戏  开云中国官方网站  庄闲和游戏官网  米兰官网  PG电子官网  PG电子官网  乐鱼体育官网  凤凰彩票官网  AG真人国际  摩根娱乐